歌谱大全网-歌谱简谱大全_儿歌简谱_曲谱_五线谱_钢琴谱_吉他谱等乐谱!

歌谱大全网

歌谱大全网是国内知名的曲谱网站。歌谱大全网遵循专业、精准、规范、实用的原则。里面收录简谱、歌词、原创歌词、钢琴谱、吉他谱、提琴谱、戏曲谱、古筝谱、歌谱乐普、电子琴谱、二胡曲谱、萨克斯谱、合唱曲谱、鼓谱等数十万精品曲谱。同时中国曲谱网也是集歌曲、歌词、歌谱为一体的大型音乐网,如果您喜爱音乐可以收藏我们的网站,里面十万精品曲谱可以随意试学。

菜单导航
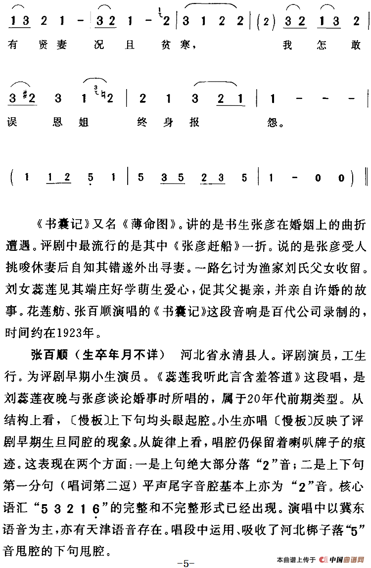
当前位置:首页 > 戏曲谱 >蕊莲我听此言含羞答道(《书囊记》刘蕊莲[旦]张彦[生]唱段)戏曲谱

蕊莲我听此言含羞答道(《书囊记》刘蕊莲[旦]张彦[生]唱段)

作者: 歌谱大全网 发布时间: 2026-04-17 10:40:09

歌谱大全网戏曲谱栏目为您提供蕊莲我听此言含羞答道(《书囊记》刘蕊莲[旦]张彦[生]唱段),蕊莲我听此言含羞答道(《书囊记》刘蕊莲[旦]张彦[生]唱段)曲谱,蕊莲我听此言含羞答道(《书囊记》刘蕊莲[旦]张彦[生]唱段)戏曲谱下载

蕊莲我听此言含羞答道(《书囊记》刘蕊莲[旦]张彦[生]唱段)(1):蕊莲我听此言含羞答道(《书囊记》刘蕊莲[旦]张彦[生]唱段)花莲舫、张百顺演唱 陈钧记谱335.png蕊莲我听此言含羞答道(《书囊记》刘蕊莲[旦]张彦[生]唱段)(1):蕊莲我听此言含羞答道(《书囊记》刘蕊莲[旦]张彦[生]唱段)花莲舫、张百顺演唱 陈钧记谱337.png蕊莲我听此言含羞答道(《书囊记》刘蕊莲[旦]张彦[生]唱段)(1):蕊莲我听此言含羞答道(《书囊记》刘蕊莲[旦]张彦[生]唱段)花莲舫、张百顺演唱 陈钧记谱339.png